
人社部最新发布
2020年第二季度全国招聘求职100个短缺职业
排名前十职业
1.营销员 2.快递员 3.餐厅服务员
4.保安员 5.保洁员 6.商品营业员 7.车工
8.焊工 9.市场营销专业人员 10.包装工

没错
一些常见的职业纷纷上榜!
继续往下看↓↓↓







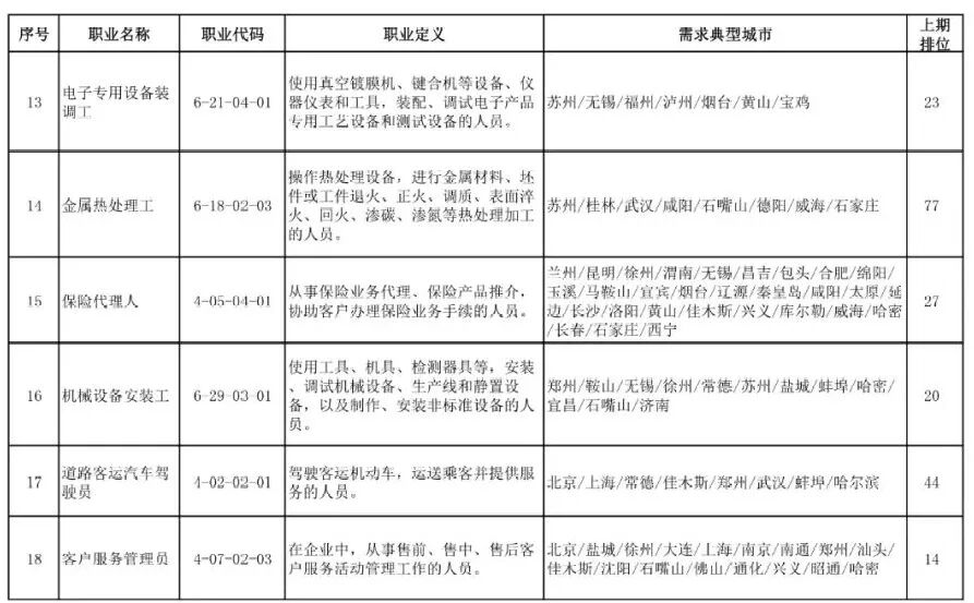
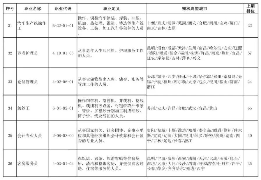
本期数据来源于全国102个定点监测城市公共就业服务机构填报的人力资源市场招聘、求职数据。
本期数据由“序号”“职业名称”“职业代码”“职业定义”“需求典型城市”“上期排位”六个部分组成。“职业名称”“职业代码”“职业定义”适用《中华人民共和国职业分类大典(2015版)》的职业分类标准。“需求典型城市”是指填报该职业需求的典型城市名单,排在前面的城市需求缺口大于排在后面的城市。“上期排位”表示上期(2020年第一季度)该职业的排位情况。
本期数据采集各定点监测城市公共就业服务机构人力资源市场“招聘需求人数”和“求职人数”缺口排名前20的职业岗位信息,综合考量岗位缺口数量、填报城市数量等因素,经加工汇总整理形成,按“招聘需求人数”与“求职人数”岗位缺口数量和填报城市数量加权取值后从大到小排列,排在前面的职业需求短缺程度大于排在后面的职业。
素材来源:人民网、人社部